COVID-19 e a tempestade de citocinas - da célula ao dano pulmonar

COVID-19 e a tempestade de citocinas - da célula ao dano pulmonar

16 de abril de 2021

Se tem um ponto em comum que toda a literatura sobre a fisiopatologia da COVID-19 aborda, em especial dos casos graves da doença, é o desequilíbrio da resposta imune ao SARS-CoV-2.
O grupo de pesquisa coordenado pela professora Larissa Cunha, da Faculdade de Medicina de Ribeirão Preto da USP, recentemente publicou um trabalho, ainda não revisado por pares, na plataforma medRxiv sugerindo respostas sobre o motivo desse desequilíbrio. Os resultados apontam que um dos responsáveis por esse desequilíbrio são os macrófagos - células do sistema imune encarregadas de realizar a fagocitose de restos de células mortas e partículas estranhas ao organismo.
O papel dos macrófagos na resposta imune é vital, eles são uma das células apresentadoras de antígenos (células do sistema imunológico especializadas em apresentar um antígeno para as células T). Os três principais tipos de células apresentadoras de antígenos são: células dendríticas, células B e os macrófagos. Além disso, são os macrófagos as células responsáveis pela destruição do microrganismo.

A PESQUISA

Através de experimentos in vitro, foi percebido que quando o macrófago fagocita uma célula infectada pelo SARS-CoV-2 ainda ativo, ele passa a produzir uma enorme quantidade de mediadores pró-inflamatórios (o que contribui para a tempestade de citocinas, principalmente em pacientes com a forma grave da doença), e ainda, essa internalização de uma célula morta infectada reduz em até 12 vezes a capacidade dos macrófagos de reconhecer e de fagocitar outras células mortas.
A professora disse em entrevista à Agência FAPESP que "milhões de células morrem em nosso organismo todos os dias e elas precisam ser eliminadas de forma eficiente. Caso contrário, poderiam ser interpretadas como um sinal de perigo ou gerar autoantígenos, favorecendo o surgimento de doenças autoimunes. No caso do pulmão afetado pelo SARS-CoV-2, a remoção contínua das células mortas pelos macrófagos é essencial para a regeneração do tecido. Se a presença do vírus em uma célula fagocitada subverte essa função dos macrófagos, possivelmente contribui para o dano tecidual extenso característico da COVID-19".
No estudo, os pesquisadores infectaram com o novo coronavírus dois tipos de células epiteliais: uma originária do pulmão (Calu-3) e outra de rim de macaco (Vero CCL81). Os pesquisadores observaram que a infecção ativa na célula epitelial vias de apoptose (tipo de morte celular programada, que, normalmente, não produz uma resposta inflamatória). Além disso, os pesquisadores também induziram a apoptose em outro grupo de células através da radiação ultravioleta (UV). As células infectadas com o SARS-CoV-2 e expostas à radiação UV foram coletadas e colocadas para interagir com culturas de macrófagos derivados de monócitos humanos.
Como resultado, os cientistas perceberam que quando esses macrófagos fagocitavam as células mortas pela radiação, estes assumiam uma característica anti-inflamatória, favorecendo a reparação tecidual. Em contrapartida, ao fagocitarem as células infectadas pelo coronavírus ainda viável (capaz de infectar outras células), os macrófagos começavam a secretar altas quantidades de moléculas pró-inflamatórias, como as interleucinas (interleucina-6; interleucina 1 beta).  Com esses dados, os pesquisadores puderam afirmar que ao fagocitar uma célula infectada pelo SARS-CoV-2 em processo de apoptose, os macrófagos assumiam um fenótipo pró-inflamatório, exarcebando a produção de citocinas pró-inflamatórias.

SEGUNDA FASE

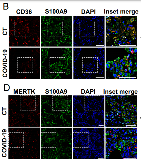
Numa segunda etapa da pesquisa, os cientistas foram investigar a expressão gênica dos macrófagos após eles fagocitarem uma célula apoptótica infectada pelo novo coronavírus. Os genes avaliados na pesquisa, como TIM4, SRA-I, CD36 e ITGB5, são genes que codificam receptores (proteínas) da membrana dos macrófagos. Esses receptores são responsáveis por reconhecer uma substância chamada fosfatidilserina, um sinalizador universal de morte celular. Os dados dessa etapa mostraram uma redução na expressão desses genes-chave para a atividade de defesa da célula. “Para promover o reparo eficiente de lesões e evitar o acúmulo de material necrótico no organismo, os macrófagos devem ser capazes de reconhecer e remover continuamente as células mortas, uma na sequência da outra. Contudo, nossos experimentos mostraram que, ao internalizar uma célula apoptótica que contém o SARS-CoV-2, essa capacidade fagocítica é significativamente reduzida”, conta a coordenadora da pesquisa, Larissa Cunha. Outro detalhe bastante relevante foi que, ao colocarem as células epiteliais mortas pela radiação UV nas culturas dos macrófagos, aqueles que tiveram contato prévio com células infectadas pelo SARS-CoV-2 se mostraram até 12 vezes menos capazes de cumprir a função de "limpeza".

Imunofluorescência do tecido pulmonar de pacientes saudáveis (CT) e com COVID-19. Os tecidos foram marcados com anticorpos anti-CD36,  anti-MERTK e anti-S1009. FONTE: SANTOS, D. et al., 2021.

TERCEIRA FASE

Os pesquisadores também coletaram amostras de sangue de pacientes com COVID-19 moderada ou severa no dia da internação, e analisaram quanto aos níveis das moléculas pró-inflamatórias, como interleucina 6, interleucina 1 beta, interleucina 8 e interleucina 10. Os resultados demonstraram níveis extremamente elevados dessas moléculas, como também um número elevado de monócitos circulantes, e nesse grupo de células, uma maior proporção de monócitos com fenótipo pró-inflamatório.
Quando comparado com os resultados dos voluntários sadios, a análise da expressão gênica indicou que os monócitos dos pacientes com a COVID-19 expressavam menor quantidade os receptores CD36, SRA-I, ITGB5 e TIM4. Os autores do artigo também mencionaram que quanto maior a gravidade dos sintomas no momento da admissão hospitalar, mais acentuada era a queda na expressão dos receptores fagocíticos. Os monócitos dos pacientes doentes também foram menos eficientes na tarefa de limpeza das células apoptóticas.
Através de ferramentas de bioinformática, foi possível comparar os dados da expressão gênica obtidos nesse estudo com dados de estudos preliminares, disponibilizados em bases de dados públicas. Essa comparação confirmou os achados in vitro do grupo de pesquisa, de que a redução na expressão dos genes que promovem a fagocitose de células é bem mais acentuada nos doentes graves de COVID-19, do que nos casos mais leves.

CONCLUSÃO

A principal conclusão que se chega através desse estudo é que a falha na remoção das células mortas contaminadas com o SARS-CoV-2 pode contribuir  para o extenso dano aos tecidos, como os observados nos pulmões dos pacientes com COVID-19. Esse fator, somado a outros, pode favorecer o maior prejuízo da função pulmonar e assim às complicações respiratórias graves nos pacientes, bem como aumentar o risco de infecções bacterianas secundárias.
REFERÊNCIAS: 1. KARINA TOLEDO. SARS-CoV-2 inibe a remoção de células mortas pelo sistema imune e isso favorece o dano pulmonar. AGÊNCIA FAPESP, 19 de março de 2021. 2. SANTOS, D., SALINA, A.C.G., RODRIGUES, T.S., et al. Efferocytosis of SARS-CoV-2 infected dying cells impairs macrophage anti-inflammatory programming and continual clearance of apoptotic cells. medRxiv, 23 de fev. 2021.

Marissa G. Schamne
Marissa G. Schamne
PhD | Cientista

Pesquisadora e professora universitária, farmacêutica por formação. Despertou o interesse pela pesquisa durante a faculdade na Iniciação Científica, que obviamente foi na área da neuropsicofarmacologia. Concluída a graduação, segue o caminho da carreira acadêmica e pesquisa até a co-fundação do Rigor Científico – onde encontrou uma maneira de expressar todo seu amor pela Ciência, e vislumbra a possibilidade de levar essas informações ao maior número possível de pessoas. Era uma pessoa tímida que conforme foi se inserindo no meio acadêmico encontrou uma forma de libertar-se dessa timidez, e agora matraqueia sem parar. Apaixonada pela natureza, esportes ao ar livre e a sensação de liberdade que isso traz. Gosta de viajar pelo mundo, seja através dos livros que lê ou das viagens que faz. Almeja alçar vôos mais altos divulgando ciência por aí.

Comentários

Nenhum comentário encontrado